to top
  • Download App  |    

Mon - Sat 10:00 am to 7:00 pm

Talk to us 1800 270 5440

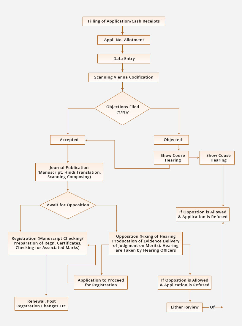
TMR Workflow

Head Office

Taj Trade Mark
Anand Vrindavan, Sanjay Place,
Agra - 282002 (U.P) india.

+91-562-4007024, +91-562-4007025
+91- 8057500024

info@tajtrademark.in

Branch Office

167, Sector 15 A,
Noida (Delhi NCR) India.

+91-120-4110024

TOLL FREE1800 270 5440

VISITORS: 8570009